2020年中国光伏分布式发电市场规模和发展前景分析
爱疆科技:从中国太阳年辐射总量的分布来看,西藏、青海、新疆、宁夏南部、甘肃、内蒙古南部、山西北部、陕西北部、辽宁、河北东南部、山东东南部、河南东南部、吉林西部、云南中部和西南部、广东东南部、福建东南部、海南岛东部和西部以及台湾省的西南部等广大地区的太阳辐射总量很大。
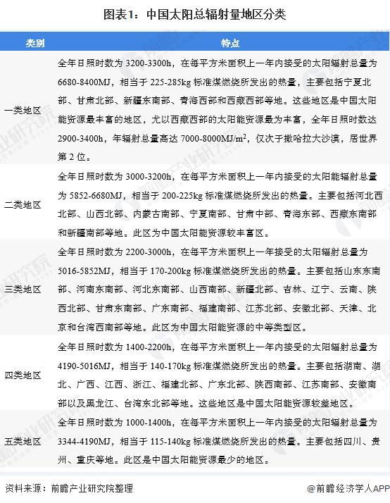
1、太阳能资源丰富地区占全国总面积2/3以上
从中国太阳年辐射总量的分布来看,西藏、青海、新疆、宁夏南部、甘肃、内蒙古南部、山西北部、陕西北部、辽宁、河北东南部、山东东南部、河南东南部、吉林西部、云南中部和西南部、广东东南部、福建东南部、海南岛东部和西部以及台湾省的西南部等广大地区的太阳辐射总量很大。尤其是青藏高原地区,平均海拔高度在4000m以上,大气层薄而清洁,透明度好,纬度低,日照时间长。
根据各地接受太阳总辐射量的数值大小,将全国划分为如下五类地区:

一、二、三类地区,年日照时数大于2200h,太阳年辐射总量高于5016MJ/m2,是中国太阳能资源丰富或较丰富的地区,面积较大,约占全国总面积的2/3以上,具有利用太阳能的良好条件。四、五类地区,虽然太阳能资源条件较差,但是也有一定的利用价值,其中有的地方是有可能开发利用的。
从全国来看,中国是太阳能资源相当丰富的国家,具有发展太阳能利用事业得天独厚的优越条件,太阳能利用事业在我国是有着广阔的发展前景的。
2、分布式光伏处于快速上升期
根据国家能源局数据,2014-2019年,中国光伏发电累计装机容量逐年增长,新增装机容量呈现先增长后下降的趋势。2019年,全国光伏发电累计装机容量达到20430万千瓦,同比增长17.3%,其中集中式光伏14167万千瓦,同比增长14.5%。截止2020年6月底,光伏发电累计装机达到2.16亿千瓦,其中集中式光伏1.49亿千瓦。

在2010-2015年间,我国集中式光伏电站一直处于投资风口,大批电站项目集中上马,而分布式光伏项目几乎无人问津。随着国家密集出台光伏分布式能源相关政策,各地加大投资及建设力度,2014-2019年,中国分布式光伏发电累计装机容量逐年增长,其中2016年起呈快速增长趋势;新增装机容量呈现先增长后下降的走势。
2019年,全国分布式光伏发电累计装机容量达到6435万千瓦,同比增长23.75%;2020年1-6月,全国新增分布式光伏发电装机443.5万千瓦。截止6月底,分布式光伏发电累计装机达到6707万千瓦。

2014-2019年,分布式光伏发电累计装机容量在光伏发电中的占比呈增长趋势。其中,国家在下调2016年地面电站电价时,并没有调低分布式光伏的电价补贴,同时在国家电网地区的分布式光伏享受“预结算”的优待;自旺旺集团在上海金山区立旺工厂的“旺旺百兆瓦屋顶光伏计划”引入银行和第三方平台,形成“分布式光伏三方模式”,拓宽了分布式光伏建设项目资金渠道来源。因此,在政策和资本的共同助推下,2016-2018年我国分布式光伏快速发展,其占比从13.33%增长至29.00%。截止至2020年6月底,我国分布式光伏发电累计装机容量占全国光伏发电装机容量的比重为31.08%。

3、政策利好,助推中东部分布式光伏发电系统发展
目前,我国集中式光伏电站主要集中在西部地区,但由于项目过于集中,电网消纳困难、高线损等问题,当地出现弃光现象,局部地区弃光率甚至高于20%;中、东部地区是分布式光伏发电布局的主战场,也是用电消费重地。
根据《太阳能利用十三五发展规划征求意见稿》,到2020年底,光伏发电总装机容量达到1.5亿千瓦,其中分布式光伏发电规模显著扩大,累计装机达到7000万千瓦,形成西北部大型集中式电站和中东部分布式光伏发电系统并举的发展格局。同时按照国家能源局提出的目标,到“十三五”末,力争太阳能发电规模较2015年翻两番,成本下降30%。
前瞻产业研究院分析认为,国家在“十四五”期间将坚持清洁低碳战略方向不动摇,加快化石能源清洁高效利用,大力推动非化石能源发展,持续扩大清洁能源消费占比,推动能源绿色低碳转型。而分布式光伏发电作为绿色环保的发电方式,符合国家能源改革以质量效益为主的发展方向。综合来看,分布式光伏发电发展前景广阔。










爱疆微信



在线
咨询
关注